Assalammu‘alaikum wr. wb.
Hello guys, Kembali lagi bersama Inzaghi's Blog! Pastinya bagi Anak IT yang baru jadi Pemula, jika ingin belajar Pemrograman seperti Pseudocode dan Bahasa Pemrograman harus mempelajari terlebih dahulu yang namanya Algoritma. Salah satunya adalah Algoritma Flowchart atau Bagan Alir.
Bagi Anda yang sudah terbiasa dengan dunia Program, istilah Flowchart sudah biasa didengar. Namun, bagi orang awam masih belum memahami dengan jelas istilah flowchart.
Oleh karena itu, dalam Artikel kali ini saya akan membahas mengenai Pengertian dari Flowchart, Fungsi Flowchart hingga Simbol-simbol umum beserta Fungsinya yang sering digunakan dalam proses perancangan flowchart. Langsung saja ke pembahasan utama, yaitu mengenai pengertian Flowchart yang bisa Anda simak dibawah ini.
TENTANG FLOWCHART
Sumber Artikel : Nesabamedia.com, Kelasprogrammer.com, Saintif.com, dan Dicoding.com
A. Pengertian Flowchart
Dalam merancang suatu Sistem, terdapat beberapa langkah yang harus diperhatikan, salah satunya adalah membuat flowchart. Lantas, apa itu Flowchart? Flowchart atau sering disebut dengan diagram alir merupakan suatu jenis diagram yang merepresentasikan algoritma atau langkah-langkah instruksi yang berurutan dalam sistem.
Biasanya, seorang Analis sistem menggunakan flowchart sebagai bukti dokumentasi untuk menjelaskan gambaran logis sebuah sistem yang akan dibangun kepada programmer. Dengan begitu, flowchart dapat membantu untuk memberikan solusi terhadap masalah yang bisa saja terjadi dalam membangun sistem.
Pada dasarnya, flowchart digambarkan dengan menggunakan simbol-simbol. Setiap simbol mewakili suatu proses tertentu. Sedangkan untuk menghubungkan satu proses ke proses selanjutnya digambarkan dengan menggunakan garis penghubung.
Dengan adanya Flowchart, setiap urutan proses dapat digambarkan menjadi lebih jelas. Selain itu, ketika ada penambahan proses baru dapat dilakukan dengan mudah menggunakan flowchart ini. Setelah proses membuat flowchart selesai, maka giliran programmer yang akan menerjemahkan desain logis tersebut kedalam bentuk program dengan berbagai bahasa pemrograman yang telah disepakati.
B. Fungsi Flowchart
Setelah mengetahui definisi dari Flowchart, mungkin Anda sudah dapat memahami untuk apa tujuan Flowchart dibuat. Pada dasarnya, flowchart dibuat dengan tujuan untuk menunjukkan setiap proses yang harus dilalui dalam suatu sistem. Namun, sebenarnya masih banyak lagi tujuan dari Flowchart yang mungkin belum Anda ketahui. Berikut ini akan dijelaskan mengenai beberapa fungsi flowchart yang bisa Anda simak dibawah ini.
1. Merancang Proyek Baru
Ketika Anda akan merancang suatu proyek, maka hal selanjutnya yang dapat Anda lakukan adalah memetakan proyek tersebut ke bentuk Flowchart. Itu dapat membantu Anda untuk merancang serangkaian langkah-langkah yang melibatkan keputusan bersama.
2. Mengelola Alur Kerja
Untuk mengelola alur kerja, flowchart adalah cara yang paling penting dilakukan. Sebab, flowchart berperan dalam penentuan integritas dari proses tersebut, yaitu dapat menciptakan hasil yang berkualitas berdasarkan prosedur.
3. Memodelkan Proses Bisnis
Proses bisnis yang dimaksud bukan hanya berkaitan dengan keuntungan, melainkan serangkaian tugas baik itu yang sederhana sampai yang rumit juga termasuk kedalam proses bisnis. Tujuan pemodelan flowchart dapat dilakukan untuk memberikan hasil yang konsisten dan dapat juga diprediksi.
4. Mendokumentasikan Setiap Proses
Dalam menyelesaikan suatu proyek perlu adanya dokumentasi proses. Dengan begitu, flowchart menjadi media yang bagus untuk memenuhi tujuan tersebut. Jika dibandingkan dengan membuat dokumentasi setiap proses melalui narasi dengan memetakannya ke dalam bentuk flowchart, maka menggunakan flowchart merupakan hal yang lebih efisien dibanding dengan Narasi.
5. Merepresentasikan Algoritma
Biasanya, sebelum menuangkan proyek tersebut kedalam bentuk program, para perancang sistem terlebih dahulu menentukan algoritma untuk menyelesaikan proyek tersebut menggunakan SDL . SDL (Specification and Description Language) merupakan suatu spesifikasi bahasa yang digunakan untuk mendeskripsikan perilaku dari sistem tersebut.
Nah, flowchart dapat memenuhi kebutuhan tersebut. Sebab, flowchart menawarkan berbagai simbol yang unik yang dapat digunakan untuk memetakan sistem yang akan dirancang. Selain itu, flowchart juga menawarkan sumber daya yang dapat digunakan untuk menyelesaikan suatu masalah.
6. Mengaudit Proses
Secara umum, Flowchart dapat digunakan untuk mendeteksi kerusakan yang terjadi dalam setiap proses. Flowchart dapat membantu Anda menyelesaikan permasalahan dengan cara membagi setiap langkah dari proses itu kedalam segmen-segmen yang lebih kecil, kemudian memeriksa bagian mana yang tidak berfungsi atau perlu diadakan perbaikan.
Pada dasarnya, dalam merancang Flowchart tidak ada ketentuan mutlak yang harus dipenuhi. Hal itu dikarenakan flowchart dibuat berdasarkan pemikiran untuk menganalisa suatu permasalahan dalam Bisnis.
Hanya saja, Anda dapat merancang flowchart ketika Anda telah mengetahui simbol-simbol standar yang umum digunakan dalam proses pembuatan flowchart. Berikut akan dijelaskan mengenai simbol-simbol flowchart yang dibagi kedalam 3 kategori, diantaranya :
1. Simbol Arus (Flow Direction Symbols)
Simbol ini digunakan sebagai Penghubung dengan Simbol lainnya atau disebut sebagai Connecting Line. Beberapa simbol yang termasuk ke dalam kategori ini, yaitu :
2. Simbol Proses (Processing Symbols)
Sesuai dengan namanya, Simbol Proses digunakan untuk menyatakan simbol yang berkaitan dengan serangkaian proses yang dilakukan. Berikut beberapa simbol yang termasuk kedalam bagian proses, yaitu :
3. Simbol I/O (Input-Output)
Simbol yang termasuk kedalam bagian Input-Output (I/O) berkaitan dengan masukan dan keluaran. Berikut beberapa simbol yang termasuk, yaitu :
D. Jenis-jenis Flowchart
Adapun beberapa Jenis Flowchart, diantaranya adalah :
1. Flowchart Sistem (System Flowchart)
Flowchart ini berbentuk bagan yang menampilkan proses secara menyeluruh dalam sistem dan mengurutkan setiap proses yang ada dalam sebuah sistem.
Oleh karena itu, flowchart sistem adalah bagan yang menjelaskan dengan grafik sesuai urutan prosedur yang saling tergabung membentuk sistem.
2. Flowchart Dokumen (Document Flowchart)
Flowchart dokumen adalah bagan yang menjelaskan skema laporan ataupun formulir dengan menggunakan simbol-simbol flowchart. Contoh flowchart ini seperti alur pembuatan kartu anggota perpustakaan.
3. Flowchart Skematik (Schematic Flowchart)
Flowchart skematik adalah bagan yang mengambarkan alur prosedur dari suatu sistem yang sama halnya seperti flowchart sistem.
Akan tetapi, perbedaan dengan flowchart skematik yaitu digunakan simbol-simbol yang ada dalam komputer atau peralatan lain yang berguna mempermudah pembaca dalam memahami flowchart.
4. Flowchart Program
Flowchart Program adalah bagan yang menjelaskan setiap langkah dalam program atau prosedur dengan urutan yang tepat.
diagram alir ini biasa digunakan para programmer untuk mengurutkan perintah dari program komputer dan menganalisis urutan perintah dalam suatu operasi.
5. Bagan alir proses (Process Flowchart)
Bagan alir atau diagram alir adalah teknik yang digunakan dalam industri untuk memguraikan dan menganalisis proses dalam suatu sistem.
Adapun beberapa simbol khusus yang digunakan dalam flowchart ini, diantaranya :
E. Contoh Flowchart
Berikut adalah beberapa Contoh penggunaan Flowchart diantaranya :
1. Flowchart menghitung Luas Segitiga
2. Flowchart Menentukan Kelulusan Mahasiswa
3. Flowchart mengkonversi Suhu
4. Flowchart melakukan Vaksinasi COVID-19
F. Contoh Flowchart Percabangan
Percabangan atau kondisi didalam pemrograman merupakan struktur kendali yang akan menjalankan perintah berdasarkan kondisi yang ditentukan. Pada Artikel kali ini kita membahas bagaimana proses percabangan berjalan yang gambarkan melalui bagan alir atau Flowchart. Berikut, inilah mcam-macam Flowchart Percabangan.
1. Flowchart Percabangan Sederhana
Percabangan sederhana adalah percabangan yang tidak terdapat banyak perintah yang akan dikerjakan, atau kondisi lain yang harus dipenuhi. Biasanya percabangan sederhana hanya memiliki sebuah kondisi. didalam pemrograman kita mengenal percabangan IF ELSE. Berikut ini contoh flowchartnya.
Pada flowchart diatas, kita mulai dari simbol Terminal untuk memulai program percabangan. Kemudian terdapat Simbol Arue (Flow) yang berjalan menuju simbol kondisi (decission) dimana terdapat kondisi yang telah ditentukan yaitu; 2 Modulus 2 hasilnya adalah 0. Apabila kondisi tersebut bernilai Benar (True) maka akan menuju pada simbol output untuk menampilkan kalimat ‘Bilangan Genap‘ namun apabila bernilai Salah (False) maka akn menampilkan output ‘Bilangan Ganjil‘ kemudian selanjutnya baik kondisi Benar (True) maupun Salah (False) akan langsung berakhir.
2. Flowchart Percabangan Bersarang
Perca bersarang merupakan percabangan yang memiliki lebih dari satu kondisi. Percabangan bersarang biasanya kita gunakan IF ELSE IF. Pada contoh Flowchart dibawah ini menunjukan percabangan dengan lebih dari satu kondisi.
Flowchart diatas menggambarkan proses untuk menentukan kategori usia berdasarkan umur. Terdapat 4 buah kondisi yang masing-masing mempunyai ketentuan yang harus dipenuhi untuk menentukan apakah seseorang masuk pada kategori usia anak-anak, remaja, dewasa parubaya atau usia Tua (lansia).
Alur Flowchart diatas dapat saya jelaskan seperti berikut :
Apabila seseorang memiliki umur dibawah atau sama dengan 10 Tahun maka dia dikategorikan sebagai usia Anak-anak, Sementara bila kondisi tersebut tidak terpenuhi maka proses akan berjalan pada kondisi berikutnya, kondisi kedua akan mengecek apakah umur kurang dari atau sama dengan 18 Tahun? jika ya maka dikategorikan sebagai usia remaja, namun jika tidak akan lanjut pada percabangan selanjutnya hingga selesai.
3. Flowchart Percabangan Kompleks
Selanjutnya Bagan alir Terakhir akan lebih kompleks dibandingkan dengan yang sebelumnya. yang mana didalam sebuah percabangan terdapat percabangan lainnya. Biasanya digunakan untuk mengambil sebuah keputusan berdasarkan beberapa kondisi yang harus terpenuhi.
Berikut adalah Flowchart untuk menentukan apakah seseorang penduduk di kategorikan sebagai penduduk miskin atau tidak.
Alur dari flochart diatas yang pertama akan di cek dulu apakah umurnya diatas atau sama dengan 18 tahun jika iya, maka di cek lagi apakah orang tersebut mempunyai pekrjaan, jika ya maka akan kembali di cek apakah pendapatannya kurang dari Rp. 500 Ribu untuk setiap bulannya, jika Ya maka penduduk tersebut dapat disebutkan sebagai penduduk miskin. Selain itu penduduk yang tidak bersekolah pada usia sekolah pun dapat dikategorikan sebagai penduduk miskin.
Penduduk yang tidak dikategorikan sebagai penduduk miskin adalah mereka yang bekerja dengan pendapatan diatas Rp. 500 Ribu/Bulan. Atau penduduk usia produktif walaupun tidak bekerja namun sedang menempuh pendidikan sekolah/kuliah sebagai penduduk yang tidak masuk pada kategori miskin.
FLOWCHART BESERTA DENGAN PEMROGRAMAN
Sumber Artikel : Bitlabs.id, Kelasprogrammer.com, Petanikode.com, Ladangprogramer.blogspot.com, dan Kelasprogrammer.com
A. Contoh Algoritma Deskriptif dan Flowchart
Mulai dari aktivitas sehari-hari di rumah sampai kerjaan serius di kantor, semua bisa dibuat menjadi Algoritma Deskriptif dan Flowchart! Kalau sudah begitu, kamu makin mudah untuk memahami keduanya. Ayo langsung saja kita cek contoh-contohnya!
1. Memasak Telur
Algoritma Deskriptif :
1. Siapkan telur yang akan dimasak 2. Tentukan telurnya akan dimasak seperti apa 3. Kalau ingin dimasak orak-arik, maka: 3.1. Pecahkan telurnya ke dalam wadah 3.2. Kocok telur dan tambahkan bumbu sesuai selera 3.3. Panaskan penggorengan 3.4. Masukkan kocokan telur ke penggorengan yang sudah panas 3.5. Aduk telur sampai menjadi orak-arik 4. Kalau ingin dimasak ceplok, maka: 4.1. Panaskan penggorengan yang sudah diisi minyak 4.2. Pecahkan telur di penggorengan dan tunggu sampai matang 5. Kalau ingin dimasak rebus, maka: 5.1. Didihkan air dalam panci 5.2. Masukkan telur utuh ke dalamnya dan tunggu beberapa menit sampai isinya matang 6. Siap untuk dimakan
Flowchart :
2. Menyalakan Komputer
Algoritma Deskriptif :
1. Pencet tombol “on” di CPU 2. Apakah komputer sudah menyala normal? 3. Jika ya 3.1. Apakah muncul pesan error di layar? 3.1.1. Jika ya, lakukan troubleshooting 3.1.2. Jika tidak, komputer bisa langsung digunakan 4. Jika tidak 4.1. Apakah lampu indikator menyala 4.1.1. Jika ya, pencet tombol “on” pada monitor 4.1.2. Jika tidak, cek sumber listrik untuk memastikan arus 4.2. Apakah masalah teratasi? 4.2.1. Jika ya, komputer bisa langsung digunakan 4.2.2. Jika tidak, silakan panggil teknisi untuk memperbaikinya
Flowchart :
3. Memilah Sampah
Algoritma Deskriptif :
1. Pilah sampah berdasarkan jenisnya 2. Jenis pertama adalah sampah organik 3. Sampah organik dapat diolah menjadi pupuk 4. Jenis kedua adalah sampah yang dapat digunakan kembali 5. Sampah jenis ini dapat dimanfaatkan untuk hal lain 6. Sampah ketiga adalah sampah yang dapat didaur ulang 7. Sampah ini dapat didaur ulang menjadi barang lain 8. Jika tidak tergolong ke sampah organik, sampah yang dapat digunakan kembali, dan sampah yang dapat didaur ulang, baru dibuang ke tempat pembuangan akhir
Flowchart :
4. Mau Kirim Paket
Algoritma Deskriptif :
Flowchart :
1. Buka e-commerce tempatmu membuka toko 2. Masuk ke bagian penjualan 3. Cetak detail pesanan lengkap dengan bagian pengiriman yang memuat nama, alamat, dan nomor telepon penerima 4. Pastikan jasa pengiriman yang dipilih oleh pemesan 5. Kemas paket dengan rapi 6. Tempelkan label pengiriman yang sebelumnya sudah dicetak 7. Datangi kurir untuk memastikan operasionalnya 8. Jika tidak buka, ubah data jasa pengiriman dan print ulang label ke pengiriman baru, dan serahkan paket ke kurir 9. Jika ya (buka), serahkan paket ke kurir 10. Kurir akan memasukkan data ke dalam sistem 11. Lakukan pembayaran sesuai dengan skema yang dipilih 12. Kurir akan mencetak struk berisikan nomor resi 13. Nomor resi sudah bisa dilacak
Flowchart :
5. Klaim Asuransi
Algoritma Deskriptif :
1. Karena baru, kamu harus mengisi formulir registrasi 2. Membayar premi asuransi untuk membeli asuransi 3. Pihak asuransi mencetak transaksi pembelian 4. Pihak asuransi mengeluarkan polis 5. Perusahaan asuransi menerima pembelian 6. Suatu waktu hal yang diasuransikan mengalami musibah 7. Pemilik melakukan klaim asuransi 8. Perusahaan asuransi melakukan investigasi 9. Jika tidak ditanggung, kompensasi ditolak 10. Jika ditanggung, perusahaan asuransi membayarkan kompensasi 11. Jika ingin melakukan pembaruan asuransi, kembali ke bagian transaksi pembelian
6. Manajemen Penjualan
Algoritma Deskriptif :
Flowchart :
1. Memperoleh pesanan 2. Mencetak detail pesanan yang berisikan informasi lengkap 3. Cek apakah valid dan layak diproses 4. Jika tidak, batalkan pesanan 5. Jika iya (valid), setujui pesanan dan langsung diteruskan ke bagian berikutnya 6. Apakah stok mencukupi? 6.1. Jika tidak 6.1.1. Beli bahan baku dan buat produk sesuai jumlah pesanan 6.1.2. Masukkan produk yang sudah jadi ke gudang stok 6.2. Jika ya 6.2.1. Lanjut ke langkah selanjutnya 7. Pesanan siap dikirimkan 8. Pembayaran penuh diterima 9. Pesanan dikirimkan ke alamat pemesan 10. Pemesan menerima paket
Flowchart :
7. Stok Onderdil Bengkel
Algoritma Deskriptif :
Flowchart :
1. Lakukan perbandingan antara catatan penjualan dan invoice pesanan barang sebelumnya 2. Catat onderdil yang sudah terpakai atau terjual ke pelanggan 2.1. Perbarui daftar stok yang ada 2.2. Validasi daftar stok onderdil, jika ada kejanggalan akan terlihat 2.3. Buat daftar stok final 3. Cek barang yang datang sesuai invoice penerimaan 3.1. Catat barang yang diterima saat kedatangan 3.2. Validasi kesesuaian barang sesuai pesanan, jika ada kekurangan/kejanggalan akan terlihat 3.3. Buat daftar order final sesuai pesanan yang datang 4. Cocokkan daftar stok final dengan daftar order final 5. Pesan onderdil baru yang dibutuhkan ke supplier
Flowchart :
8. Audit Perusahaan
Algoritma Deskriptif :
Flowchart :
1. Pemilik perusahaan menjadwalkan audit 2. Melakukan audit di bagian tertentu 3. Jika cocok/sesuai, hasil audit dikirimkan 4. Jika tidak cocok, jalankan sistem korektif, baru mengirimkan laporan hasil 5. Setelah proses selesai, perbarui jadwal audit
Flowchart :
9. Cek Kesehatan di Rumah Sakit
Algoritma Deskriptif :
Flowchart :
1. Pasien datang ke rumah sakit 2. Memastikan apakah data pasien sudah ada di dalam sistem 3. Jika tidak (belum ada), pasien harus mengisi formulir data diri 4. Jika iya (sudah ada), pasien diarahkan ke perawat 5. Jika belum ada perawat, pasien diminta menunggu di ruang tunggu 6. Jika ada perawat, pasien melakukan cek detak jantung, tekanan darah, berat badan, dan pengukuran lain yang relevan 7. Pasien diarahkan ke dokter 8. Jika belum ada dokter, pasien diminta menunggu di ruang tunggu 9. Jika ada dokter, pasien langsung diperiksa 10. Dokter memutuskan apakah pasien butuh kontrol lanjutan 10.1. Jika ya, dokter membuatkan jadwal kontrol 10.2. Jika tidak, dokter akan meresepkan obat 11. Dokter memutuskan apakah pasien butuh obat 11.1. Jika iya, dokter akan meresepkan obat 11.2. Pasien akan diminta menebus obat 12. Pasien dapat meninggalkan rumah sakit
Flowchart :
10. Pembayaran Non-Tunai dengan Kartu Debit/Kredit
Algoritma Deskriptif :
1. Melakukan pemesanan dan memilih kartu kredit/debit sebagai pembayaran 2. Transaksi diproses di mesin yang sudah tersedia di kasir 3. Transaksi diproses oleh penyedia layanan kartu yang melibatkan sistem dan teknologi informasi 4. Sistem memastikan saldo/limit cukup 5. Jika cukup, transaksi langsung diproses oleh sistem 6. Pembeli menerima konfirmasi transaksi berupa struk dan email pemberitahuan 7. Database informasi pelanggan akan diperbarui dan transaksi masuk ke sistem pencatat 8. Jika transaksi tidak berhasil, pembeli memilih metode pembayaran lain
Flowchart :
11. Penerbitan Buku
Algoritma Deskriptif :
Flowchart :
1. Menyiapkan draft buku dan mengirimkan ke penerbit 2. Penerbit menilai draft 3. Jika tidak diterima, penerbit akan mengembalikan naskah ke penulis 4. Jika diterima, penulis akan menandatangani kontrak penerbitan 5. Editor akan melakukan penyelarasan naskah hingga siap cetak 6. Penerbit akan membuat sampul buku 7. Penerbit menaikkan naskah ke proses pencetakan 8. Buku yang selesai dicetak akan dirilis bersamaan dengan agenda promosi 9. Buku yang terjual akan masuk ke perhitungan besaran royalti untuk penulis
Flowchart :
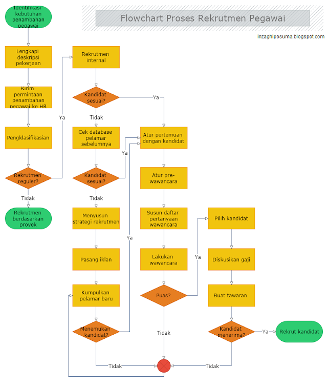
12. Rekrutmen Pegawai
Algoritma Deskriptif :
1. Identifikasi kebutuhan penambahan pegawai 2. Lengkapi deskripsi pekerjaan yang dibutuhkan 3. Kirim permintaan penambahan pegawai ke bagian HR 4. HR melakukan pengklasifikasian 5. HR memutuskan apakah penambahan ini masuk ke rekrutmen reguler atau berdasarkan proyek 6. HR melakukan rekrutmen internal 6.1. Jika ada yang sesuai, atur pertemuan dengan kandidat 6.2. Atur pre-wawancara 6.3. Susun daftar pertanyaan wawancara 6.4. Lakukan wawancara 6.5. Jika tidak puas, proses selesai di sini 6.6. Jika puas, pilih kandidat 6.7. Lakukan diskusi gaji 6.8. Buat penawaran 6.9. Jika kandidat tidak menerima, proses selesai di sini 6.10. Jika kandidat menerima, rekrut kandidat 7. HR tidak melakukan rekrutmen internal 7.1. Cek database pelamar sebelumnya 7.2. Jika kandidat tidak sesuai, susun strategi rekrutmen lanjutan 7.3. Pasang iklan 7.4. Kumpulkan pelamar baru 7.5. Jika ada yang sesuai, atur pertemuan dengan kandidat 7.6. Atur pre-wawancara 7.7. Susun daftar pertanyaan wawancara 7.8. Lakukan wawancara 7.9. Jika tidak puas, proses selesai di sini 7.10. Jika puas, pilih kandidat 7.11. Lakukan diskusi gaji 7.12. Buat penawaran 7.13. Jika kandidat tidak menerima, proses selesai di sini 7.14. Jika kandidat menerima, rekrut kandidat
Flowchart :
B. Contoh Flowchart dan Pemrograman C++ (If Else)
1. Percabangan If
Percabangan if merupakan percabangan yang hanya memiliki satu blok pilihan saat kondisi bernilai benar. Coba perhatikan Flowchart berikut ini :
Flowchart tersebut dapat kita baca seperti ini :
“Jika total belanja lebih besar dari Rp 100.000, Maka tampilkan pesan Selamat, Anda dapat hadiah” Kalau dibawah Rp 100.000 bagaimana? Ya pesannya tidak akan ditampilkan.
Mari kita coba dalam program C++. Buatlah file bernama if.cpp, kemudian isi dengan kode berikut.
#include <iostream>
using namespace std;
int main(){
    cout << "=== Program Pembayaran ===" << endl;
    unsigned int total_belanja;
    cout << "Masukan total belanja: ";
    cin >> total_belanja;
    // menggunakan percabangan if
    if(total_belanja > 100000){
        cout << "Selamat! anda dapat hadiah" << endl;
    }
    cout << "Terimakasih sudah berbelanja di toko kami" << endl;
    return 0;
}Kompilasi Kode (Compile Code) tersebut dengan perintah :
g++ if.cpp -o ifLalu Eksekusi dengan perintah :
./ifPerhatikan pada bagian ini :
// menggunakan percabangan if
if(total_belanja > 100000){
    cout << "Selamat! anda dapat hadiah" << endl;
}Inilah yang disebut blok program.
Blok program berisi sekumpulan ekpresi dan statement untuk dikerjakan oleh komputer.
Blok program pada C++, selalu diawali dengan tanda buka kurung kurawal { dan akan diakhiri dengan tutup kurung kurawal }.
Apabila di dalam blok hanya terdapat satu baris ekspresi atau statement, maka boleh tidak ditulis tanda kurungnya.
if (total_belanja > 100000)
    cout << "Selamat! anda dapat hadiah" << endl;2. Percabangan If Else
Percabangan If Else merupakan percabangan yang memiliki dua blok pilihan.
Blok pilihan pertama untuk kondisi benar, dan pilihan kedua untuk kondisi salah (else).
Coba perhatikan Flowchart ini :
Ini adalah Flowchart untuk mengecek Password .
Apabila password benar, pesan yang ada pada blok hijau akan ditampilkan: “Selamat datang bos!" Tapi kalau salah, maka pesan yang ada di blok merah yang akan ditampilkan: “Password salah, coba lagi!" Kemudian, pesan yang berada di blok abu-abu akan tetap ditampilkan, karena dia bukan bagian dari blok percabangan if/else. Perhatikan arah panahnya, setiap blok if/else mengarah ke sana…
Untuk lebih jelasnya, mari kita coba dalam program.
Buatlah file baru bernama if_else.cpp, kemudian isi dengan kode berikut :
#include <iostream>
using namespace std;
int main(){
    string password;
    cout << "========= Login =========" << endl;
    cout << "Masukan password: ";
    cin >> password;
    // percabangan if/else
    if (password == "kopi"){
        cout << "Selamat datang bos!" << endl;
    } else {
        cout << "Password salah, coba lagi!"  << endl;
    }
    cout << "Terimakasih sudah menggunakan aplikasi ini!" << endl;
    return 0;
}3. Percabangan If Else If
Percabangan if else if merupakan percabangan yang memiliki lebih dari dua blok pilihan.
Coba perhatikan Flowchart berikut :
Perhatikan blok yang saya beri warna…
Ini adalah blok untuk percabangan if/else/if. Kita bisa menambahkan berapapun blok yang kita inginkan.
Contoh Program :
#include <iostream>
using namespace std;
int main(){
    int nilai;
    string grade;
    
    cout << "=== Program Grade Nilai ===" << endl;
    cout << "Inputkan nilai akhir: ";
    cin >> nilai;
    // menggunakan percabangan if/esle/if
    if (nilai >= 90) {
        grade = "A";
    } else if (nilai >= 80) {
        grade = "B+";
    } else if (nilai >= 70) { 
        grade = "B";
    } else if (nilai >= 60) { 
        grade = "C+";
    } else if (nilai >= 50) { 
        grade = "C";
    } else if (nilai >= 40) { 
        grade = "D";
    } else if (nilai >= 30) { 
        grade = "E";
    } else {
        grade = "F";
    }
    cout << "Grade anda: " << grade << endl;
    return 0;
}Dan juga nantikan untuk Pembahasan (Materi) selanjutnya tentang Bahasa Pemrograman C++.
C. Contoh Flowchart dengan Pseudocode
Pseudocode adalah salah satu bentuk penulisan algoritma yang cukup banyak digunakan, dimana bentuk ini mirip dengan bahasa program. Walaupun mirip namun namun jelas pseudocode bukanlah bahasa pemrograman.
Pseudocode memiliki fungsi untuk mempermudah kita memahami tanpa bergantung pada bahasa pemrograman apapun, dengan aspek yang ringkas kita dapat memetakan sebuah algoritma dengan susunan yang jelas untuk pemecahan suatu masalah. Dengan membuat pseudocode setidaknya kita dapat memiliki gambaran seberapa rumit program yang akan dibuat.
Secara umum Penulisan Pseudocode terbagi kedalam 3 (Tiga) Bagian, sebagai berikut :
- Judul – Pada bagian ini kita menuliskan judul dari suatu program yang akan dibuat. Biasanya judul diawali dengan kata “program” atau “algoritma” kemudian diikuti dengan nama program yang ingin dibuat. Contoh : program menghitung luas_lingkaran atau program menghitung gaji_karyawan.
- Deklarasi – Pada bagian ini kita bisa menulis semua variabel yang diinisialisasikan didalam suatu program. Biasanya menggunakan kata kunci ‘var’ diikuti dengan nama variabel dan tipe data yang digunakan.
- Isi – Bagian ini merupakan bagian utama pada suatu program dimana terdiri dari perintah program terstruktur baik berupa kondisional, perulangan dan lainnya.
Berikut, inilah Contoh-contoh dari Algoritma Pseudocode.
1. Menghitung Luas Persegi Panjang
Pseudocode :
program menghitung_luas_persegi_panjang deklarasi: var panjang:lebar:luas:integer; Deskripsi: panjang <- 6; lebar <- 2; luas <- panjang*lebar; write (luas);
Algoritma menentukan_bilangan_ganjil_genap Deklarasi: var bil:integer; Deskripsi: bil <- 10; Read (bil) If (bil%2==0) Then print "Bilangan Genap"; Else print "Bilangan Ganjil"; Endif
Flowchart :
Pseudocode :
Read detik M = 60 s H = 3600 s Output M Output H
Flowchart :
Pseudocode :
* If (A>B ; A>C) then
    Print “A paling besar”
  If (B>A ; B>C) then
    Print “B paling besar”
  Else
    Print “C terkecil”
  End if
* Jumlah = A+B+C
  Rerata = Jumlah/3
  Output rerataFlowchart :
CONTOH LAINNYA
Berikut, inilah contoh Flowchart, Pseudocode, dan Pemrograman C++, Java, dan Python untuk Nama-nama Hari dalam Seminggu dan Nama-nama Bulan (Masehi/Hijriah) dalam Setahun.
A. Nama-nama Hari dalam Seminggu
1. Flowchart
2. Pseudocode
Algoritma
nama_hari_dalam_seminggu
Deklarasi:
  var
hari:integer;
Deskripsi:
  Read (hari)
  If (hari==1) Then
      print "Senin";
  If (hari==2) Then
      print "Selasa";
  If (hari==3) Then
      print "Rabu";
  If (hari==4) Then
      print "Kamis";
  If (hari==5) Then
      print "Jumat";
  If (hari==6) Then
      print "Sabtu";
  If (hari==7) Then
      print "Minggu";
      Else
      print "Invalid";
  Endif
3. Pemrograman C++
#include <iostream>using namespace std;int main(){int hari;cout<<"Masukkan Hari : ";cin>>hari;if (hari == 1){cout<<"Senin";}else if (hari == 2){cout<<"Selasa";}else if (hari == 3){cout<<"Rabu";}else if (hari == 4){cout<<"Kamis";}else if (hari == 5){cout<<"Jumat";}else if (hari == 6){cout<<"Sabtu";}else if (hari == 7){cout<<"Minggu";}else {cout<<"Invalid";}return 0;}
4. Pemrograman Java
import java.util.Scanner;public class namaHari {public static void main(String[] args) {Scanner in = new Scanner(System.in);System.out.print("Masukkan Hari : ");int hari = in.nextInt();if (hari == 1) {System.out.println("Senin");} else if (hari == 2) {System.out.println("Selasa");} else if (hari == 3) {System.out.println("Rabu");} else if (hari == 4) {System.out.println("Kamis");} else if (hari == 5) {System.out.println("Jumat");} else if (hari == 6) {System.out.println("Sabtu");} else if (hari == 7) {System.out.println("Minggu");} else {System.out.println("Invalid");}}}
5. Pemrograman Python
hari = int(input('Masukkan nilai: '))if(hari == 1):print("Senin")elif(hari == 2):print("Selasa")elif(hari == 3):print("Rabu")elif(hari == 4):print("Kamis")elif(hari == 5):print("Jumat")elif(hari == 6):print("Sabtu")elif(hari == 7):print("Minggu")else:print("Invalid")
A. Nama-nama Bulan dalam Setahun (Masehi/Gregorian)
1. Flowchart
2. Pseudocode
Algoritma nama_bulan_masehi_dalam_setahun
Deklarasi:
  var bulanMasehi:integer;
Deskripsi:
  Read (bulanMasehi)
  If (bulanMasehi==1) Then
      print "Januari";
  If (bulanMasehi==2) Then
      print "Februari";
  If (bulanMasehi==3) Then
      print "Maret";
  If (bulanMasehi==4) Then
      print "April";
  If (bulanMasehi==5) Then
      print "Mei";
  If (bulanMasehi==6) Then
      print "Juni";
  If (bulanMasehi==7) Then
      print "Juli";
  If (bulanMasehi==8) Then
      print "Agustus";
  If (bulanMasehi==9) Then
      print "September";
  If (bulanMasehi==10) Then
      print "Oktober";
  If (bulanMasehi==11) Then
      print "November";
  If (bulanMasehi==12) Then
      print "Desember";
      Else
      print "Invalid";
  Endif
3. Pemrograman C++
#include <iostream>using namespace std;int main(){int bulanMasehi;cout<<"Masukkan Bulan : ";cin>>bulanMasehi;if (bulanMasehi == 1){cout<<"Januari";}else if (bulanMasehi == 2){cout<<"Februari";}else if (bulanMasehi == 3){cout<<"Maret";}else if (bulanMasehi == 4){cout<<"April";}else if (bulanMasehi == 5){cout<<"Mei";}else if (bulanMasehi == 6){cout<<"Juni";}else if (bulanMasehi == 7){cout<<"Juli";}else if (bulanMasehi == 8){cout<<"Agustus";}else if (bulanMasehi == 9){cout<<"September";}else if (bulanMasehi == 10){cout<<"Oktober";}else if (bulanMasehi == 11){cout<<"November";}else if (bulanMasehi == 12){cout<<"Desember";}else {cout<<"Invalid";}return 0;}
4. Pemrograman Java
import java.util.Scanner;public class namaBulanMasehi {public static void main(String[] args) {Scanner in = new Scanner(System.in);System.out.print("Masukkan Bulan : ");int bulanMasehi = in.nextInt();if (bulanMasehi == 1) {System.out.println("Januari");} else if (bulanMasehi == 2) {System.out.println("Februari");} else if (bulanMasehi == 3) {System.out.println("Maret");} else if (bulanMasehi == 4) {System.out.println("April");} else if (bulanMasehi == 5) {System.out.println("Mei");} else if (bulanMasehi == 6) {System.out.println("Juni");} else if (bulanMasehi == 7) {System.out.println("Juli");} else if (bulanMasehi == 8) {System.out.println("Agustus");} else if (bulanMasehi == 9) {System.out.println("September");} else if (bulanMasehi == 10) {System.out.println("Oktober");} else if (bulanMasehi == 11) {System.out.println("Novemer");} else if (bulanMasehi == 12) {System.out.println("Desember");} else {System.out.println("Invalid");}}}
5. Pemrograman Python
bulanMasehi = int(input('Masukkan nilai: '))if(bulanMasehi == 1):print("Januari")elif(bulanMasehi == 2):print("Februari")elif(bulanMasehi == 3):print("Maret")elif(bulanMasehi == 4):print("April")elif(bulanMasehi == 5):print("Mei")elif(bulanMasehi == 6):print("Juni")elif(bulanMasehi == 7):print("Juli")elif(bulanMasehi == 8):print("Agustus")elif(bulanMasehi == 9):print("September")elif(bulanMasehi == 10):print("Oktober")elif(bulanMasehi == 11):print("Novemer")elif(bulanMasehi == 12):print("Desember")else:print("Invalid")
A. Nama-nama Bulan dalam Setahun (Hijriah)
1. Flowchart
2. Pseudocode
Algoritma nama_bulan_hijriah_dalam_setahun
Deklarasi:
  var bulanHijriah:integer;
Deskripsi:
  Read (bulanHijriah)
  If (bulanHijriah ==1) Then
      print "Muharram";
  If (bulanHijriah ==2) Then
      print "Shafar";
  If (bulanHijriah ==3) Then
      print "Rabiul
Awal";
  If (bulanHijriah ==4) Then
      print "Rabiul
Akhir";
  If (bulanHijriah ==5) Then
      print "Jumadil
Awal";
  If (bulanHijriah ==6) Then
      print "Jumadil
Akhir";
  If (bulanHijriah ==7) Then
      print "Rajab";
  If (bulanHijriah ==8) Then
      print "Syaban";
  If (bulanHijriah ==9) Then
      print "Ramadhan";
  If (bulanHijriah ==10) Then
      print "Syawal";
  If (bulanHijriah ==11) Then
      print "Dzulqaidah";
  If (bulanHijriah ==12) Then
      print "Dzulhijjah";
      Else
      print "Invalid";
  Endif
3. Pemrograman C++
#include <iostream>using namespace std;int main(){int bulanHijriah;cout<<"Masukkan Bulan : ";cin>>bulanHijriah;if (bulanHijriah == 1){cout<<"Muharram";}else if (bulanHijriah == 2){cout<<"Shafar";}else if (bulanHijriah == 3){cout<<"Rabiul Awal";}else if (bulanHijriah == 4){cout<<"Rabiul Akhir";}else if (bulanHijriah == 5){cout<<"Jumadil Awal";}else if (bulanHijriah == 6){cout<<"Jumadil Akhir";}else if (bulanHijriah == 7){cout<<"Rajab";}else if (bulanHijriah == 8){cout<<"Syaban";}else if (bulanHijriah == 9){cout<<"Ramadhan";}else if (bulanHijriah == 10){cout<<"Syawal";}else if (bulanHijriah == 11){cout<<"Dzulqaidah";}else if (bulanHijriah == 12){cout<<"Dzulhijjah";}else {cout<<"Invalid";}return 0;}
4. Pemrograman Java
import java.util.Scanner;public class namaBulanHijriah {public static void main(String[] args) {Scanner in = new Scanner(System.in);System.out.print("Masukkan Bulan : ");int namaBulanHijriah = in.nextInt();if (namaBulanHijriah == 1) {System.out.println("Muharram");} else if (namaBulanHijriah == 2) {System.out.println("Shafar");} else if (namaBulanHijriah == 3) {System.out.println("Rabiul Awal");} else if (namaBulanHijriah == 4) {System.out.println("Rabiul Akhir");} else if (namaBulanHijriah == 5) {System.out.println("Jumadil Awal");} else if (namaBulanHijriah == 6) {System.out.println("Jumadil Akhir");} else if (namaBulanHijriah == 7) {System.out.println("Rajab");} else if (namaBulanHijriah == 8) {System.out.println("Syaban");} else if (namaBulanHijriah == 9) {System.out.println("Ramadhan");} else if (namaBulanHijriah == 10) {System.out.println("Syawal");} else if (namaBulanHijriah == 11) {System.out.println("Dzulqaidah");} else if (namaBulanHijriah == 12) {System.out.println("Dzulhijjah");} else {System.out.println("Invalid");}}}
5. Pemrograman Python
bulanHijriah = int(input('Masukkan nilai: '))if(bulanHijriah == 1):print("Muharram")elif(bulanHijriah == 2):print("Shafar")elif(bulanHijriah == 3):print("Rabiul Awal")elif(bulanHijriah == 4):print("Rabiul Akhir")elif(bulanHijriah == 5):print("Jumadil Awal")elif(bulanHijriah == 6):print("Jumadil Akhir")elif(bulanHijriah == 7):print("Rajab")elif(bulanHijriah == 8):print("Syaban")elif(bulanHijriah == 9):print("Ramadhan")elif(bulanHijriah == 10):print("Syawal")elif(bulanHijriah == 11):print("Dzulqaidah")elif(bulanHijriah == 12):print("Dzulhijjah")else:print("Invalid")
Dalam membangun suatu sistem, ada banyak tahapan yang harus Anda perhatikan. Salah satu dari tahapan itu adalah perancangan sistem. Sebelum menuangkan rancangan sistem ke dalam bentuk program, sebaiknya Anda membuat rancangan logis dari sistem tersebut. Suatu alat yang dapat membantu Anda merancang desain logis tersebut adalah dengan menggunakan Flowchart.
Dengan menggunakan Flowchart, Anda dapat menguraikan setiap aktivitas-aktivitas yang terjadi dalam sistem tersebut. Untuk merancang flowchart, Anda harus mengetahui simbol-simbol yang dapat digunakan untuk mendefinisikan hal yang berupa masukan, proses atau keluaran dari sistem.
Tidak ada persyaratan khusus untuk merancang suatu Flowchart. Anda hanya harus mengetahui kapan dan dimana simbol tersebut dapat digunakan. Hal itu bertujuan agar orang lain dapat membaca dan memahami Flowchart tersebut secara jelas.
Semoga saja Artikel ini sangat bermanfaat bagi para IT Pemula. Terima Kasih 😄😘👌👍 :)
Wassalammu‘alaikum wr. wb.





































Post a Comment